
7月26日,我国工信部宣布启动互联网行业专项整治行动,在扰乱市场秩序方面,重点整治恶意屏蔽网址链接和干扰其他企业产品或服务运行等问题,包括无正当理由限制其他网址链接的正常访问、实施歧视性屏蔽措施等场景。

9月13日,在国新办新闻发布会上,工信部新闻发言人、信息通信管理局局长赵志国介绍,工信部召开了行政指导会,要求企业按照整改要求,务实推动即时通信「屏蔽网址链接」等不同类型的问题能够分步骤、分阶段得到解决。

而整治显然是有效的, 9月17日也就是昨天QQ已经可以直接打开淘宝和抖音链接#,昨天下午开始,微信也开始逐渐支持打开淘宝链接了。但依然存在一个问题,从手机某宝App里分享出来的口令链接在微信里打开是空白页面不会跳转,只有在其他浏览器里打开跳转之后的链接再发到微信里才可以打开浏览,并且还会提示不安全需要再点一次继续访问,感觉就好像是支持了,但是没完全支持。

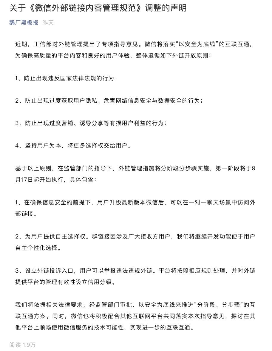
同时,我们也注意到昨天下午腾讯官方发布了一则名为「关于《微信外部链接内容管理规范》调整的声明」。表示将落实“以安全为底线”的互联互通,在确保信息安全的前提下,用户升级最新版本微信后,可以在一对一聊天场景中访问外部链接。
有已经体验的小伙伴吗
